新時代,新使命,物流師、采購師開啟行業人才培養新征程
發布時間:2022-03-08 16:19:05 教育培訓部

為(wei) 貫徹國家“十四五”規劃和2035遠景目標中建設現代物流體(ti) 係的要求,落實中共中央辦公廳、國務院辦公廳《關(guan) 於(yu) 分類推進人才評價(jia) 機製改革的指導意見》,推動物流高質量發展,適應物流產(chan) 業(ye) 轉型升級對人才的新要求,完善物流與(yu) 采購人才培養(yang) 體(ti) 係。2022年3月7日,华体会登录界面印發《關(guan) 於(yu) 印發物流師、采購師職業(ye) 能力等級認證管理辦法的通知》,將“物流、采購從(cong) 業(ye) 人員職業(ye) 能力等級認證”調整為(wei) “物流師、采購師職業(ye) 能力等級認證”,認證項目將更加貼近企業(ye) 實際需求,突出職業(ye) 特點與(yu) 專(zhuan) 業(ye) 性,並通過國際互認推動中國行業(ye) 培訓認證項目的國際化,服務一帶一路國家戰略。
以下是通知全文:
相關(guan) 閱讀
每日 推薦
- 蔡進會見河北省物流與采購聯合會會長喬曉林一行
- 關於發布第九批供應鏈服務企業名單的通告
- 關於發布第十九批星級冷鏈物流企業名單的通告
- 關於發布第十批網絡貨運平台A級企業名單的通告
- 關於召開“2025物流數據應用創新大會暨第八屆物流誠信大會”的通知
- 關於召開“2025物流數據應用創新大會暨第八屆物流誠信大會”的通知
- 關於召開2025電子產業物流發展大會的通知
- 2025年2月份中國公路物流運價指數為104.8點
- 2025年2月中國大宗商品價格指數(CBPI)為112.6點,環比上漲1.3%
- 馬增榮會見上海光明領鮮物流總經理董國銀、開利運輸冷凍(中國)總經理高戈一行
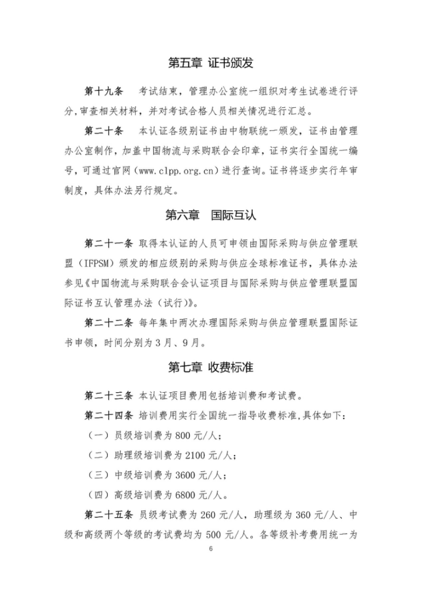
- 馬增榮會見馭勢科技聯合創始人董事長兼CEO吳甘沙一行